欢迎您来到深圳文化产权交易所,中国文化产业专属的要素交易市场!
登录
注册
微信公众平台
深圳文交所
全国文化大数据
交易中心
联系我们
投诉建议
搜索
文化资源数据
国家图书馆出版社有限公司
乡村振兴
首页
走进文交所
关于深圳文化产权交易所
全国文化大数据交易中心
中心介绍
业务流程
数据超市
业务指南
全国文化大数据互联网平台
数据资产登记
文化金融服务中心
文化金融服务中心介绍
国有产权招拍挂业务
融资配套服务
公共服务
数字综合业务
活动入口
乡村振兴
孵化合作
表单下载
艺术品交易
中国油画交易中心
影视版权交易专区
深圳数字文化产业创新研究院
深圳文创院简介
新闻动态
智库
人才培训
研究中心
项目孵化
合作交流
博士后科研工作站
数字文化创新实验室
信息公开
要闻
公告
活动
政策
视频专区
路演
报告及证书查询
信息公开
/
要闻
返回
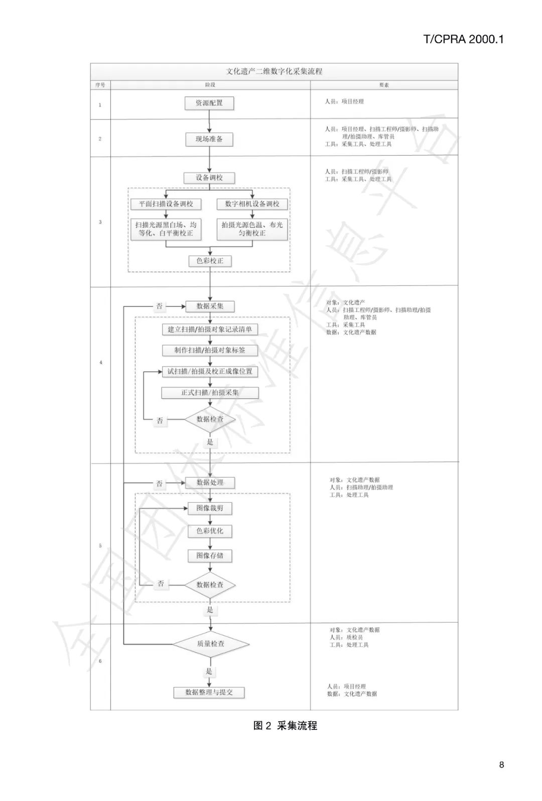
数据超市丨《T_CPRA 2000.1—2021 文化遗产数字化采集技术要求 第1部分:通用要求》
来源:
深圳文化产权交易所
发布时间:
2022年03月30日
阅览:
768 次
[上一篇]
数据超市丨《中华人民共和国国民经济和社会发展第十四个五年规划和2035年远景目标纲要》
[下一篇]
数据超市丨全国红色基因传承研究中心成立
相关推荐
国家数据局等部门关于培育数据流通服务机构 加快推进数据要素市场化价值化的意见
(2026·02·12)
公告丨全国文化大数据交易中心文化资源数据标的成交公告
(2026·02·12)
央行等八部门联合发文,正式明确虚拟货币、现实世界资产代币化等本质属性!
(2026·02·10)
2025年深圳文交所十大事记
(2026·02·09)
公告丨全国文化大数据交易中心文化资源数据标的成交公告
(2026·02·06)
×
您已成功提交活动报名信息
可前往个人中心查看报名状态
×
用户登录
普通登录
会员平台
确定
记住登录
短信登录
忘记密码
立即注册
×
用户登录
获取验证码
普通登录
会员平台
确定
记住登录
密码登录
忘记密码
立即注册
×
手机注册
发送验证
已有账户?
立即登录
注册
×
完善资料
姓名:
公司名称:
地址:
保存
×
找回密码
获取验证码
普通登录
会员平台
立即登录
免费注册 >
下一步
×
密码重置
立即登录
免费注册 >
确定
×
深圳文交所
掌柜文化金服
提交成功