四川省乐山市犍为县玉津镇黄旗大道132号6幢3-7-3号的住宅房地产转让公告
来源:
深圳文化产权交易所
发布时间:
2023年12月07日
阅览:
2218 次
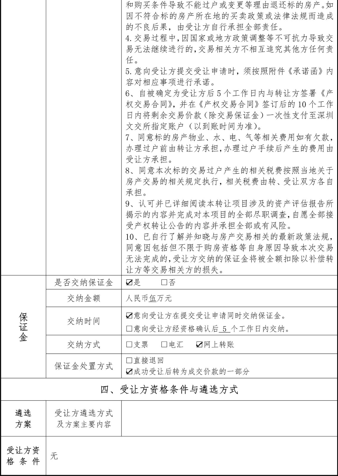
房地产转让公告
项目编号:GY2330100
项目日期:2023.12.7-2023.12.20
项目名称:四川省乐山市犍为县玉津镇黄旗大道132号6幢3-7-3号的住宅房地产转让公告
金额单位:万元



网址:www.szcaee.cn 邮箱:szwenjiaosuo@126.com 传真:0755-88266809 电话:0755-88266839 Q Q:161464936 业务咨询:张女士 010-84244880(座机)、13911736893(手机)
相关推荐




粤公网安备: