国有业务丨易通共享技术(广州)有限公司1.1728%股权转让公告
来源:
深圳文化产权交易所
发布时间:
2025年06月10日
阅览:
1669 次
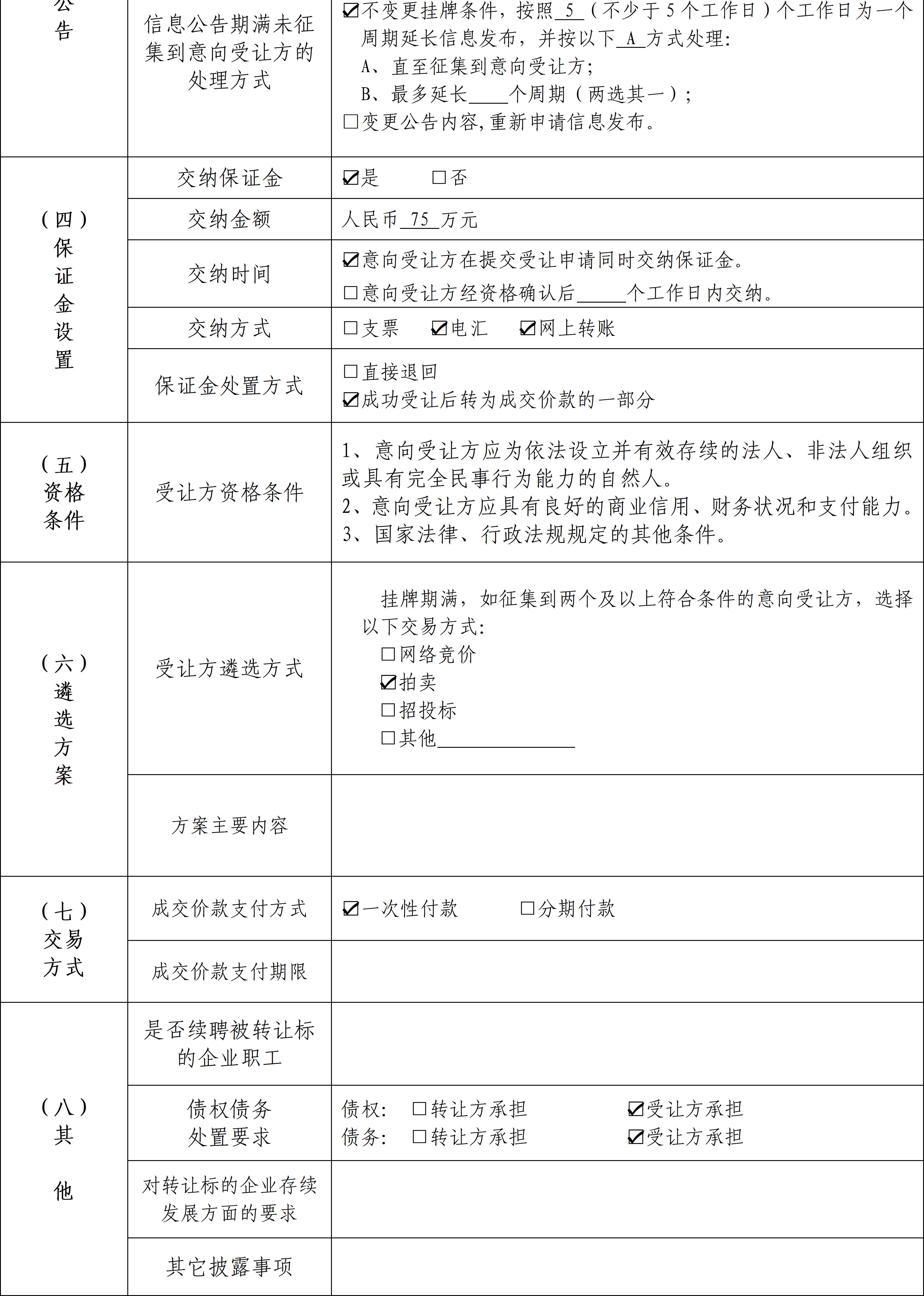
转让公告
项目编号:GY2530146
项目日期:2025.6.10-2025.7.7
项目名称:易通共享技术(广州)有限公司1.1728%股权转让项目
金额单位:万元




网址:www.szcaee.cn
邮箱:szwenjiaosuo@126.com
传真:0755-88266809
电话:0755-88266839
Q Q:161464936
业务咨询:张女士 010-84244880(座机)、13911736893(手机)
相关推荐




粤公网安备: