国有业务丨中国广电四川网络股份有限公司增资信息公告
来源:
深圳文化产权交易所
发布时间:
2025年12月12日
阅览:
964 次
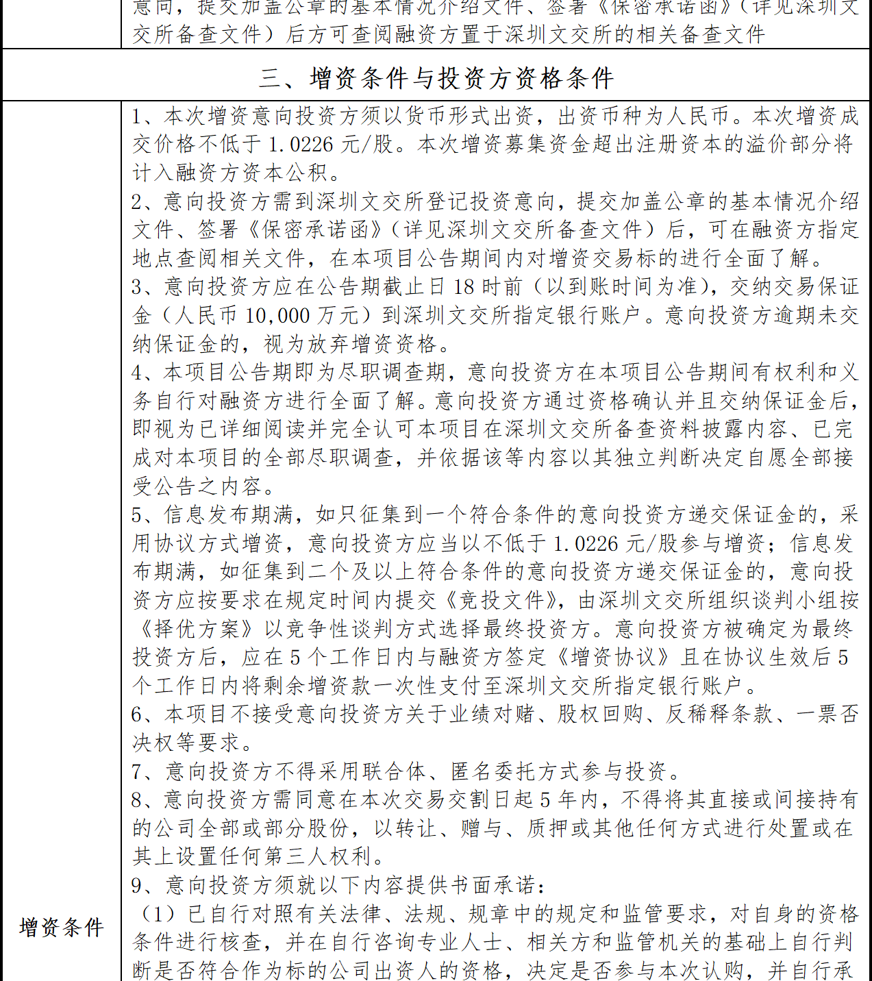
增资公告
项目编号:GY2520157-4
项目日期:2025.12.15-2025.12.19
项目名称:中国广电四川网络股份有限公司增资项目
货币单位:万元人民币









网址:www.szcaee.cn
邮箱:szwenjiaosuo@126.com
传真:0755-88266809
电话:0755-88266839
Q Q:161464936
业务咨询:张女士 010-84244880(座机)、13911736893(手机)
相关推荐




粤公网安备: